Patrimônio


DESATIVAÇÃO DE BENS CONTROLE DE MOVIMENTAÇÃO INTERNA

MOVIMENTAÇÃO EXTERNA PENDENTES IMPRESSÃO

FLUXOS DEFINIDOS

Movimentação Interna

Movimentação Externa

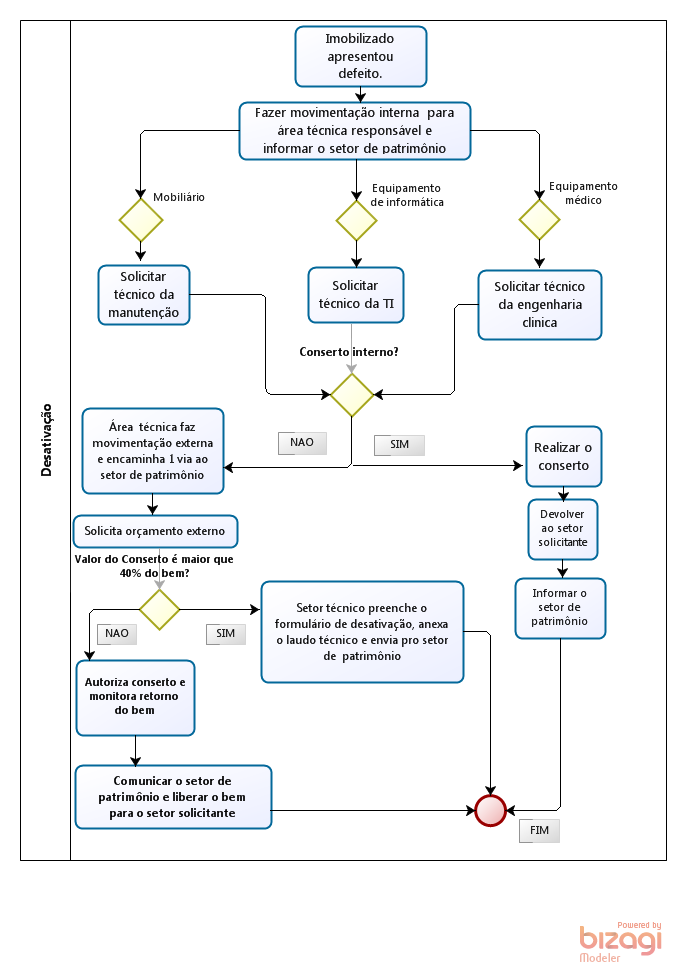
Desativação/Conserto

PENDENTES

Voltar